Loading...

หลักเกณฑ์และเอกสารประกอบการเบิกจ่ายต่างๆ

หลักเกณฑ์และเอกสารประกอบการเบิกจ่ายต่างๆ

หลักเกณฑ์การเบิกจ่ายค่าใช้จ่ายในการดำเนินกิจกรรมนี้ อยู่ภายใต้ ระเบียบแนวทางการเบิกจ่ายของทางมหาวิทยาลัยฯ สามารถตรวจสอบรายละเอียด เพิ่มเติมหากมีข้อสงสัย ตาม คู่มือการปฏิบัติงานการเงิน ระเบียบ คำสั่ง ประกาศของทางมหาวิทยาลัย

และหากมีข้อมูลใหม่เพิ่มเติม คำสั่ง ประกาศ แนวทางการปฏิบัติ เจ้าหน้าที่งบประมาณ แจ้งมาภายหลังเป็นรายกรณี

ประกาศมหาวิทยาลัยราชภัฏเชียงราย เรื่อง หลักเกณฑ์การเบิกค่าพาหนะรับจ้างข้ามเขตจังหวัด เงินชดเชยในการใช้พาหนะส่วนตัวในการเดินทางไปราชการ

ประกาศมหาวิทยาลัยราชภัฏเชียงราย เรื่อง แนวปฏิบัติเกี่ยวกับการใช้รถยนต์ไปราชการ

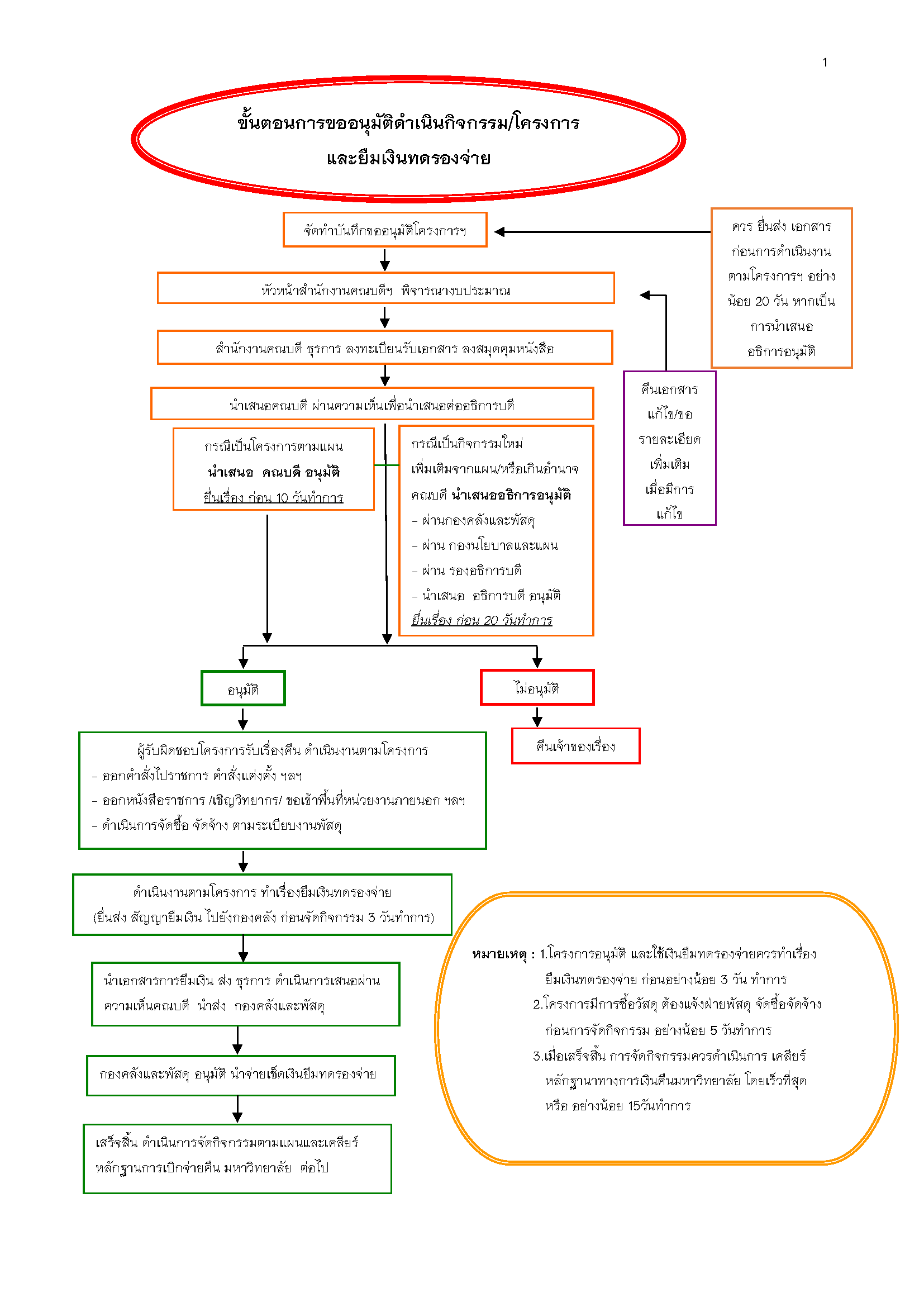
เพื่อ เป็นค่าใช้จ่ายในการเดินทางไปราชการ และจัดกิจกรรมที่ได้รับอนุมัติโดยมีเอกสารประกอบและหลักเกณฑ์ ดังนี้

1. สัญญายืมเงิน จำนวน 2 ฉบับ ปริ้นจากระบบ 3D
2. บันทึกข้อความ ขออนุญาตยืมเงินทดรองจ่าย โดยผ่านความเห็นชอบ ผู้บังคับบัญชา(ฉบับจริง) แบบฟร์อม
3. สำเนาหนังสือต้นเรื่องที่ได้รับมอบหมายจากผู้บังคับบัญชาอย่างชัดเจน หรือ บันทึกอนุญาตเข้าร่วมประชุม อบรม สัมมนา คำสั่ง หรืออื่นๆที่เกี่ยวข้อง ที่ได้รับการอนุมัติเรียบร้อยแล้ว (ฉบันจริง)
4. สำเนาคำสั่ง/หนังสือให้ไปราชการซึ่งผ่านการอนุมัติแล้ว
5. หนังสือเชิญ/ประชาสัมพันธ์ให้เข้าร่วมโครงการ/กิจกรรม (กรณีค่าลงทะเบียน)
6. กรณี เดินทางโดยเครื่องบินคนเดียว หากต้องมีการจ่ายค่าตั๋วเครื่องบินก่อนการเดินทาง ให้แนบหนังสือขออนุมัติยืมเงินพร้อม ระบุเหตุผลความจำเป็นประกอบการยืมเงินค่าตั๋วเครื่องบินและค่าใช้จ่ายในการไปราชการ
7. กรณี เดินทางโดยเครื่องบินเป็นหมู่คณะ หากต้องมีการจ่ายค่าตั๋วเครื่องบิน ก่อนการเดินทาง ให้แนบหนังสือ ขออนุมัติยืมเงินพร้อมระบุเหตุผลความจำเป็นประกอบการยืมเงิน ส่วนค่าใช้จ่ายอื่นนอกเหนือจากตั๋วเครื่องบิน ให้มอบหมายให้บุคคลในหมู่คณะเป็นผู้ยืมเงินทดรองจ่ายเมื่อใกล้ถึงเวลาเดินทาง
8. กรณีดำเนินการกิจกรรม/โครงการ อนุญาตให้ยืมเงิน 1 คนต่อ 1 กิจกรรม เท่านั้น บุคคลที่สามารถยืมเงินทดรองจ่ายได้ ต้องมีชื่อ ระบุใน ข้อ.13 รายชื่อผู้ดำเนินงานของตัวโครงการที่อนุมัติ
9. กรณี คำสั่งไปราชการ ผู้ยืมเงินทดรองจ่ายได้ ต้องมีชื่อในคำสั่งการไปราชการ ในครั้งนั้น


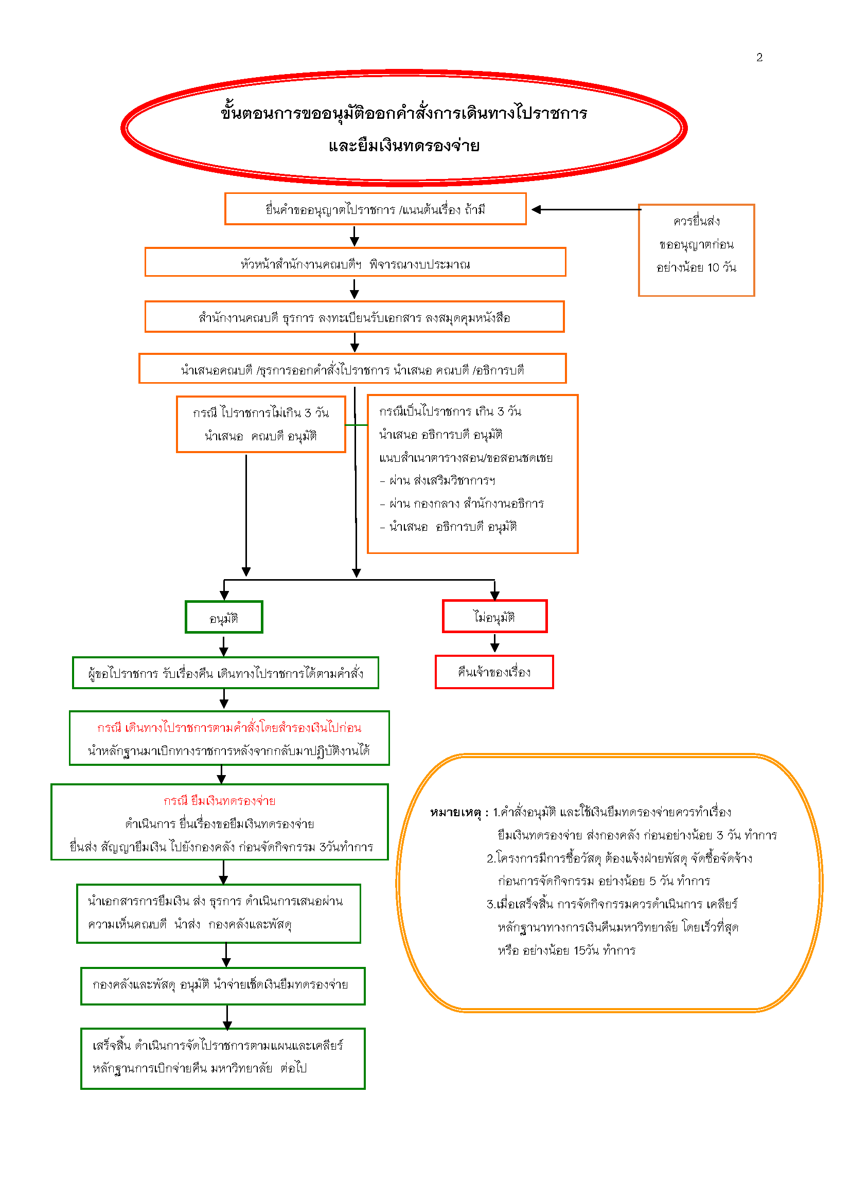
หมายเหตุ : ยื่นสัญญาเงินยืม ก่อนวันไปราชการหรือจัดโครงการกิจกรรม ส่งไปยัง กองคลัง อย่างน้อย 3 วันทำการ

แบ่งออกเป็น 2 ประเภท

1. ค่าอาหารและอาหารว่าง การฝึกอบรม/บรรยายให้ความรู้
   1.1 การอบรมหรือฝึกอบรมให้ความรู้แก่บุคคลภายนอก หมายถึง นักศึกษา / ประชาชนทั่วไป
   1.2 การอบรมหรือฝึกอบรมให้ความรู้แก่ บุคลากรภายในมหาลัย อาจารย์เจ้าหน้าที่ กำหนดการ จัดกิจกรรมต้องมีการบรรยายให้ความรู้ โดยมีผู้เชี่ยวชาญอบรมให้ความรู้
2. ค่าอาหารและอาหารว่าง การจัดประชุม โดยไม่ได้บรรยายให้ความรู้

เอกสารประกอบการเบิกจ่าย ประกอบด้วย

1. บันทึกขออนุมัติเบิกค่าอาหารและอาหารว่าง
2. โครงการที่ได้รับอนุมัติ ใช้ฉบับจริง หรือ ใช้สำเนา แล้วแต่กรณี
3. กำหนดการ กรณีเป็นการอบรมให้ความรู้ ต้องมีการระบุให้ชัดเจน“การบรรยายให้ความรู้ โดยใคร จากที่ไหน” (หากมีการเปลี่ยนแปลงวันที่จัด/หรืออื่นใดให้ใช้กำหนดการล่าสุดที่เปลี่ยนแปลง)
4. ระเบียบวาระการประชุม กรณีเป็นการจัดประชุมโดยไม่ได้จัดอบรมให้ความรู้
5. หนังสือ ขอเชิญเข้าร่วมประชุม ผู้เข้าร่วมกิจกรรม (ใช้ใน กรณีที่ มีการจัดกิจกรรมเป็นระยะเวลาหลายวันต่อเนื่อง ประชุมเตรียมความพร้อมสลับกับการจัดฝึกอบรมและ กรณี ที่มีบุคคลภายนอกหรือผู้ทรงคุณวุฒิ เข้าร่วมด้วย )
6. คำสั่งแต่งตั้งผู้เข้าร่วมประชุม/อบรม/สัมมนา (อาจารย์ เจ้าหน้าที่ ในหน่วยงานเข้าร่วมกิจกรรม)
7. หนังสือ ขอความอนุญาตนำนักศึกษา ออกนอกสถานที่ + ขออนุญาตผู้ปกครอง (กรณี มีนักศึกษาไปด้วย)
8. หนังสือราชการไปยังหน่วยงานภายนอกต่างๆ (กรณีใช้สถานที่ภายนอกไปยังชุมชน ต้องขออนุญาต หัวหน้าหน่วยงาน เจ้าของท้องที่ ) เช่น
    ขอความอนุเคราะห์ประชาสัมพันธ์การจัดกิจกรรม
    ขอใช้สถานที่จัดกิจกรรม และขอเข้าจัดกิจกรรม

9. ใบเสร็จรับเงินค่าอาหารและอาหารว่าง + สำเนาบัตรประจำตัวประชาชน ผู้ขาย (กรณี ที่อยู่ในบัตรประชาชน ไม่ตรงกับพื้นที่เขตที่ไปจัดกิจกรรม ให้ลงนามรับรอง พร้อมระบุพิกัดร้านค้าให้ชัดเจน)
10. ใบลงทะเบียน ลายมือชื่อผู้เข้าร่วมกิจกรรมทั้งหมด ที่ตั้งเป้าหมายไว้ ในโครงการ ฉบับจริง
11. ภาพประกอบการจัดกิจกรรม (ต้องเป็นภาพที่ชัดเจน สอดคล้องกับโครงการกิจกรรมที่ได้รับอนุมัติจัด) ลงนามรับรองภาพ “ขอรับรองว่าเป็นภาพถ่ายจาก กิจกรรม.......... วันที่ ..... ณ ........ จริง” ตัวอย่างการรับรองภาพกิจกรรม

เอกสารประกอบการเบิกจ่าย ประกอบด้วย

1. บันทึก ขออนุมัติเบิกค่าอาหารสำหรับนักศึกษา
2. โครงการที่ได้อนุมัติ
3. กำหนดการ ดำเนินกิจกรรม
4. หลักฐานการจ่ายเงินค่าอาหารสำหรับนักศึกษา (ตามแบบฟอร์มของการเงิน)
5. ใบลงทะเบียน รายวัน ผู้เข้าร่วมกิจกรรม การเข้าร่วมกิจกรรม เช้า-บ่าย
6. บันทึกขออนุญาตนำนักศึกษาออกนอกมหาวิทยาลัย
7. บันทึกขออนุญาตนำนักศึกษาเข้าร่วมกิจกรรมนอกสถานที่ (ขออนุญาตผู้ปกครอง)
8. หนังสือราชการ ต่างๆที่เกี่ยวข้องในโครงการ
    ขอความอนุเคราะห์จัดกิจกรรม /ขอความอนุเคราะห์เข้าพื้นที่ ฯ)
9. คำสั่งแต่งตั้งต่างๆที่เกี่ยวข้อง
    คำสั่งให้เข้าร่วมกิจกรรม / คำสั่งให้บุคลากรไปราชการ (ถ้ามี อาจารย์เจ้าหน้าที่ ร่วมด้วย )
10. ภาพประกอบการจัดกิจกรรม (ต้องเป็นภาพที่ชัดเจน สอดคล้องกับโครงการกิจกรรมที่ได้รับอนุมัติ
ลงนามรับรองภาพ “ขอรับรองว่าเป็นภาพถ่ายจาก กิจกรรม......... วันที่ ..... ณ ........ จริง” (ตัวอย่างการรับรองภาพกิจกรรม)*

เอกสารประกอบการเบิกจ่าย ประกอบด้วย

1. บันทึกขออนุมัติเบิกค่าตอบแทนวิทยากร
2. โครงการที่ได้รับอนุมัติ
3. กำหนดการ การจัดกิจกรรม
4. รายละเอียดการบรรยาย (สอดคล้องตามกำหนดการ) (ตามแบบฟอร์มตารางการบรรยายวิทยากร)
5. ใบสำคัญรับเงิน สำหรับวิทยากร แบบฟอร์มใบสำคัญสำหรับวิทยากร
6. สำเนาบัตรประจำตัวประชาชน วิทยากร
7. ประวัติวิทยากร (ต้องเป็นผู้มีความเชี่ยวชาญ หรือประสบการณ์เกี่ยวข้องกับเนื้อหาการบรรยายให้ความรู้ตามโครงการที่ได้อนุมัติ)
8. หนังสือเชิญเป็นวิทยากร + ใบตอบรับการเป็นวิทยากร
9. ตารางสอน (กรณี เป็นบุคลากรในมหาวิทยาลัยเป็นวิทยากร)
10. บันทึกข้อความ การอนุญาตการเป็นวิทยากร จาก หัวหน้าหน่วยงานต้นสังกัดของบุคลากรนั้น เช่น คำสั่ง ข้อความเกษียณจากผู้บังคับบัญชาที่ระบุ อนุญาตให้บุคลากรในสังกัดเข้าร่วมเป็นวิทยากรได้ (กรณี เป็นบุคลากรในมหาวิทยาลัยเป็นวิทยากร)
11. สำเนา ใบลงทะเบียนผู้เข้าร่วมกิจกรรม
12. คำสั่งแต่งตั้งให้บุคลากรเข้าร่วมกิจกรรม (กรณีเป็นบุคลากรในมหาวิทยาลัย)
13. เอกสาร หนังสือราชการ/บันทึกข้อความ อื่นๆ ที่เกี่ยวข้อง ของโครงการที่ได้รับอนุมัติ
14. ภาพประกอบการจัดกิจกรรม (ต้องเป็นภาพที่ชัดเจน สอดคล้องกับโครงการกิจกรรมที่ได้รับอนุมัติลงนามรับรองภาพ “ขอรับรองว่าเป็นภาพกิจกรรม.......... วันที่ ..... ณ ........ จริง” ( ต้องมี ภาพแสดงให้เห็นขณะวิทยากร นั่งบรรยายและภาพรวม ผู้ร่วมการอบรมอย่างชัดเจน ) (ตัวอย่างการรับรองภาพกิจกรรม)

เอกสารประกอบการเบิกจ่าย ประกอบด้วย

1. บันทึกขออนุมัติเบิกเงินค่าใช้จ่ายในการเดินทางของวิทยากร
2. รายงานการเดินทางไปราชการ ใบเบิกค่าใช้จ่ายเดินทางไปราชการ แบบฟอร์ม 8708 ส่วนที่ 1
3. หลักฐานการจ่ายเงินค่าใช้จ่ายในการเดินทางไปราชการ แบบใบขวาง (กรณีไปเป็นหมู่คณะ)
4. โครงการที่ได้รับอนุมัติ พร้อมเซ็นรับรองสำเนาทุกหน้า
5. กำหนดการ การจัดกิจกรรม
6. หนังสือเชิญวิทยากร + ใบตอบรับ
7. ใบเสร็จรับเงินค่าที่พัก พร้อม Folio รายละเอียดการเข้าพัก (กรณีเบิกค่าที่พัก)
8. ใบเสร็จรับเงิน ตั๋วเครื่องบิน และ รายละเอียดการบิน Boarding Pass (กรณีเบิกค่าเดินทางโดยเครื่องบิน)
9. ใบเสร็จรับเงินค่าน้ำมันเชื้อเพลิง (กรณีเบิกค่าเดินทางโดยรถยนต์ส่วนบุคคลให้ระบุระยะทางในการเดินทางตรงหมายเหตุด้านหลังรายงานการเดินทาง)
10. ใบลงทะเบียนผู้เข้าร่วมประชุม/อบรม/สัมมนา พร้อมรับรองสำเนา
11. คำสั่งแต่งตั้งให้บุคลากรเข้าร่วมกิจกรรม (กรณีเป็นบุคลากรในมหาวิทยาลัย)
12. เอกสาร หนังสือราชการ/บันทึกข้อความ อื่นๆ ที่เกี่ยวข้อง ของโครงการที่ได้รับอนุมัติ
13. ภาพประกอบการจัดกิจกรรม (ต้องเป็นภาพที่ชัดเจน สอดคล้องกับโครงการกิจกรรมที่ได้รับอนุมัติ ลงนามรับรองภาพ “ขอรับรองว่าเป็นภาพกิจกรรม.......... วันที่ ..... ณ ........ จริง” (ตัวอย่างการรับรองภาพกิจกรรม)

กรณีเข้าร่วมประชุม/อบรม/สัมมนา/ศึกษาดูงาน/เข้าร่วมสังเกตการณ์/นำนักศึกษาเข้าร่วมแข่งขันหรือนำเสนอผลงานฯ/นิเทศ / ติดต่อประสานงาน
หลักฐานการเบิกจ่าย ประกอบด้วย

1. ใบเบิกค่าใช้จ่ายใน รายงานการเดินทางไปราชการ แบบฟอร์ม 8708 ส่วนที่ 1
2. หลักฐานการจ่ายเงินค่าใช้จ่ายในการเดินทางไปราชการ แบบใบขวาง (กรณีไปเป็นหมู่คณะ) (กรณีขออนุญาตนำนักศึกษาเดินทางไปด้วย ต้องมีลายมือชื่อนักศึกษาระบุในรายงานการเดินทางด้วย)
3. ต้นเรื่อง จากหน่วยงานผู้จัด หนังสือเชิญ-ประชาสัมพันธ์ การเข้าร่วมประชุม อบรม สัมมนา ที่เกี่ยวข้อง กรณีไปเข้าร่วมอบรม สัมมนา กับบุคคลาภายนอก
4. กำหนดการกิจกรรม ไปราชการ นิเทศ เข้าร่วมอบรม ฯลฯ
5. คำสั่งให้บุคลากรไปราชการ / คำสั่งแต่งตั้งให้เข้าร่วมกิจกรรม / คำสั่งแต่งตั้งอาจารย์นิเทศ + ตารางนิเทศ และอื่นๆ ที่เกี่ยวข้อง
6. บันทึกขออนุญาตนำนักศึกษาออกนอกมหาวิทยาลัย+บันทึกขออนุญาตผู้ปกครอง (กรณี มีนักศึกษาเข้าร่วมด้วย)
7. หนังสือราชการ ขอความอนุเคราะห์เข้าจัดกิจกรรม/ประชาสัมพันธ์ ให้ประชาชนเข้าร่วมกิจกรรม หัวหน้าหน่วยงาน เจ้าของท้องที่ กรณีเข้าไปจัดยังสถานที่ภายนอก/หน่วยงานราชการ
8. โครงการที่ได้รับอนุมัติ กรณีจัดโครงการ
9. ใบเสร็จรับเงิน ต่างๆ ที่ใช้เบิก ใบกำกับภาษี
    ค่าลงทะเบียน (การอบรม/ระบุชื่อ โครงการ กิจกรรมที่จัด วันที่จัด ตามโครงการ ให้ชัดเจน)
    ใบเสร็จรับเงิน ค่าที่พัก ประทับตรา บริษัท/โรงแรม ที่อยู่เลขที่ผู้เสียภาษี ให้ชัดเจน
    ใบแสดงรายละเอียดการเข้าพัก Folio ระบุ วันที่เข้า-ออก การเข้าพัก แสดงจำนวนผู้เข้าพักต่างๆ อย่างชัดเจน

   หรือ สามารถเบิกค่าที่พักแบบเหมาจ่ายได้ (ไม่ต้องแนบเอกสารหลักฐาน) กรณีไปราชการเพื่อติดต่อประสานงาน และ ไปราชการเพื่อนิเทศนักศึกษา เท่านั้น

10. ค่าพาหนะ เอกสารประกอบด้วย
   • ค่าตั๋วเครื่องบิน E-ticket และ Boarding Pass + ใบเสร็จรับเงิน Receipt tax invoice (กรณีขึ้นเครื่องบิน)
   • ค่าน้ำมันเชื้อเพลิง (กรณีเบิกค่าเดินทางโดยรถยนต์ส่วนบุคคล)
       ใบรับรองแทนใบเสร็จรับเงิน แบบ บก.4231 โดยให้ระบุรายละเอียดระยะทาง การเดินทาง
       กรอกข้อมูล รายละเอียดในการเดินทาง **หมายเหตุ หน้าที่ 2 ของรายงานการเดินทางส่วนที่ 1 ระบุการคำนวณรายละเอียด การเดินทางให้สอดคล้อง ตาม Google Maps พร้อมลงลายมือชื่อกำกับ ปริ้น แนบแผนที่เส้นทางในการดินทางการคำนวณ ระยะทาง หน้าเวปไซค์ใน Google Maps ลงลายมือชื่อกำกับ รับรองการเดินทาง คำว่า “ขอรับรองว่าได้เดินทางตามเส้นทางนี้จริง” (ตัวอย่างการรับรองภาพเส้นทางMaps)
   • ค่ารถรับจ้าง หรือ รถโดยสารประจำทาง
       ใบรับรองแทนใบเสร็จรับเงิน(แบบ บก.4231) ต้องระบุในช่อง หมายเหตุ ใบแบบ บก.4231 ระบุเหตุผล (กรณี รถรับจ้าง/แท็กซี่) “ไม่มีพาหนะประจำทางเส้นทางนั้น”   “มีรถประจำทางแต่ต้องการความรวดเร็วเพื่อประโยชน์ราชการ”   หรืออื่นๆ ชี้แจงเหตุผลที่จำเป็นในการเร่งด่วนโดยต้องระบุหมายเหตุ รายการที่เบิกแต่ละบรรทัดของยอดเงิน นั้นๆ
   • ค่าเช่าเหมารถ (กรณีเดินทางโดย รถเช่าเหมา)ค่ารถรับจ้าง หรือ รถโดยสารประจำทาง (ถ้ามี)
       สำเนา การทำสัญญาการจ้าง การเช่าเหมารถ
11. ภาพประกอบการจัดกิจกรรม (ต้องเป็นภาพที่ชัดเจน สอดคล้องกับโครงการกิจกรรมที่ได้รับอนุมัติ (กรณีจัดกิจกรรม) ลงนามรับรองภาพ “ขอรับรองว่าเป็นภาพกิจกรรม.......... วันที่ ..... ณ ........ จริง” (ตัวอย่างการรับรองภาพกิจกรรม)

ขั้นตอนการจัดซื้อจัดจ้างวัสดุ

1. ผู้ขออนุญาตสำรวจราคาตามราคากลางของวัสดุที่ต้องการจากร้านค้าและขอใบเสนอราคาสินค้าของร้านค้าที่ต้องการซื้อ ( ในกรณีการจัดซื้อวัสดุในโครงการควรแจ้งล่วงหน้า 5 วันทำการก่อนจัดทำโครงการ)
2. ผู้ขออนุญาตนำใบเสนอราคาให้เจ้าหน้าที่พัสดุหรือเจ้าหน้าที่สาขาวิชาตรวจสอบรายละเอียดความถูกต้องก่อน (กรณีที่ต้องมีการแก้ไขผู้ขออนุญาตต้องประสานงานร้านค้าเพื่อดำเนินการแก้ไขภายใน 2 วัน และหากรายละเอียดรายการในใบเสนอราคาเป็นภาษาอังกฤษขอให้มีภาษาไทยกำกับไว้ด้วยเสมอ)
3. เจ้าหน้าที่พัสดุทำเรื่องขออนุญาตสั่งซื้อ/จ้าง/เช่า ตามรายละเอียดสินค้าและนำเสนอหัวหน้าหน่วยงาน เมื่อได้รับการอนุมัติเจ้าหน้าที่พัสดุออกใบสั่งซื้อ/จ้าง/เช่า ให้กับร้านค้า
4. เจ้าหน้าที่พัสดุหรือผู้ขออนุญาตแจ้งร้านค้าส่งของพร้อมทั้งให้ร้านค้าออกใบส่งของภายใน 7 วัน หากเกินต้องมีค่าปรับ (ใบส่งของ/ใบส่งสินค้า จะต้องมีรายละเอียดรายการที่ถูกต้องตรงตามใบเสนอราคา)
เอกสารประกอบรถยนต์
      1. ใบอนุญาตประกอบการขนส่งไม่ประจำทาง
      2. รายการจดทะเบียนรถยนต์ (รถยนต์จะต้องไม่เป็นรถยนต์ส่วนบุคคล โดยผู้ให้เช่าเป็นผู้มีกรรมสิทธิ์หรือเป็นผู้มีสิทธิ์ครอบครอง)
      3. พรบ. ประกันภัยคุ้มครองผู้ประสบภัยจากรถยนต์
      4. บัตรประจำตัวประชาชน และสำเนาทะเบียนบ้านของผู้ให้เช่า
      5. เอกสารจดทะเบียนพาณิชย์ (กรณีเป็นห้างหุ้นส่วน บริษัท)
      6. ใบขับขี่รถยนต์ประเภทที่ 2 ของผู้ขับ
      ** การลงนามรับรองสำเนาเอกสารประกอบรถยนต์ จะต้องเป็นผู้ที่มีรายชื่อระบุในเอกสารตังกล่าว โดยทำการลงนามจริงทุกฉบับ กรณีเป็นบริษัท ห้างหุ้นส่วน ให้ประทับตรากำกับการลงนามในเอกสารทุกครั้ง
      7. ใบแจ้งหนี้/ใบวางบิล/ใบส่งของ
      8. สัญญาเช่าเหมารถ พร้อมติดอากรแสตมป์ การจ้าง (1,000 ละ 1 บาท เศษที่เหลืออีก 1 บาท)
      9. แนบโครงการ/คำสั่ง/กำหนดการเดินทาง และสำเนารายงานการเดินทางที่คณบดีเซ็นต์อนุมัติแล้ว
5. เมื่อได้รับสินค้าแล้วเจ้าหน้าที่พัสดุให้กรรมการทำการตรวจรับ (ผู้ขออนุญาตถ่ายภาพวัสดุหรือส่งเล่มรายการถ่ายเอกสารให้เจ้าหน้าที่พัสดุเพื่อใช้ประกอบเอกสารใบเบิกสำหรับการตรวจสอบจาก สตง. พร้อมทั้งแนบภาพถ่ายกิจกรรมในกรณีการจัดโครงการพร้อมลงนามรับรองภาพถ่าย)
6. หลังจากการตรวจรับเสร็จสิ้นพัสดุส่งมอบให้ผู้ขออนุญาต